![]()
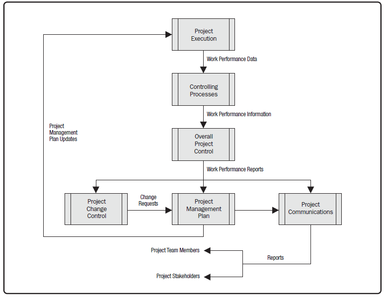
در طول چرخه حیات پروژه، حجم زیادی از داده ها و اطلاعات در قالبتهای گوناگون برای اعضای تیم پروژه و سایر ذی نفعان جمع آوری، آنالیز، انتقال و توزیع می شود. داده های پروژه از طریق فرآیندهای اجرا جمع آوری می شوندو بین اعضای تیم به اشتراک گذاشته می شود.داده های جمع آوری شده در طول فرآیند مونیتور و کنترل، آنالیز می شوند، یکپارچه می شوند و سپس با عنوان "اطلاعات" انتقال داده می شوند.این اطلاعات می تواند به صورت کلامی و یا مکتوب در قالب گزارشهای گوناگون ارائه شوند.
داده های پروژه بصورت متداول در طول فرایند اجرا، جمع آوری و آنالیز می شوند.در نتیجه واژه داده و اطلاعات در عمل در حال جابجایی هستند.استفاده بی رویه از این واژگان می توانند منجر ه به سردرگمی و سوء تفاهم توسط ذینفعان مختلف پروژه شود.دستور العمل ذیل می تواند این سردگمی را کم نماید و به تیم پروژه کمک نماید تا از واژگان مناسب استفاده نمایند.
* داده عملکرد کار (Work performance data) : مشاهدات اولیه و اندازه گیری مشخص در طول فعالیت های انجام شده برای انجام کار پروژه. برای مثال گزارش درصد کار فیزیکی تکمیل شده درصد کار تکمیل شده، کیفیت و اندازه گیری عملکرد فنی، گزارش تاریخ شروع و پایان فعالیت های برنامه، تعداد درخواست های تغییر، تعداد کاستی ها، هزینه های واقعی، مدت زمان واقعی و غیره.
* اطلاعات عملکرد کار (Work performance information) : داده های عملکرد جمع آوری شده از مراحل مختلف کنترل، در زمینه تجزیه و تحلیل و بر اساس روابط در مناطق یکپارچه شده . برای مثال : اطلاعات عملکرد وضعیت تحویل، وضعیت اجرای برای درخواست تغییر، و برآورد به تکمیل پیش بینی.
* گزارشات عملکرد کار (Work performance reports) :نمایش فیزیکی یا الکترونیکی از اطلاعات عملکرد کار وارد شده در اسناد پروژه، به منظور تولید تصمیم گیری و یا بالا بردن مسائل، اعمال، و یا آگاهی . برای مثال : گزارش وضعیت، یادداشت ها، توجیه، یادداشت های اطلاعات، داشبورد الکترونیکی، توصیه ها، و به روز رسانی.
شکل ذیل جریان اطلاعات پروژه در مراحل مختلف مورد استفاده برای مدیریت پروژه نشان داده می شود.
